山东中医药高等专科学校

211 | 985 | 双一流 | 医药
山东省 高职(专科) 省重点 公办

7344

励志笃学厚德济生

0535-5136797,0535-5136796,0535-5136919,18753505333,18753505666,18753505999

http://www.stcmchina.com/

图片

山东中医药高等专科学校 2021年高职(专科)单独招生和综合评价招生章程

2022-06-22 13:01:20      分享至:

  第一章  总则

  为保证山东中医药高等专科学校2021年高职(专科)单独招生、综合评价招生工作的顺利开展,进一步维护学校和考生合法权益,根据《中华人民共和国教育法》、《中华人民共和国高等教育法》和教育部等有关文件精神,按照山东省教育厅《关于做好2021年高职(专科)单独招生和综合评价招生工作的通知》要求,结合学校实际,特制定本章程。

  第一条  本章程适用于山东中医药高等专科学校单独招生、综合评价招生工作。

  第二条  学校单独招生、综合评价招生工作遵循“公平竞争、公正选拔、公开程序,德智体美劳全面考核、综合评价、择优录取”的原则。

  第三条  学校单独招生、综合评价招生工作接受纪检监察部门、新闻媒体、考生及其家长以及社会各界的监督。

  第二章  学校概况

  第四条  学校全称:山东中医药高等专科学校  学校代码:13778

  第五条  学校地址:山东省烟台市牟平区滨海东路508号

  第六条  办学性质及类型:公办普通高等专科院校

  第七条  办学层次:专科

  第三章  组织机构

  第八条  学校成立单独招生、综合评价招生工作领导小组,加强对此项工作的组织领导,领导小组负责制定招生政策和招生计划,讨论决定招生、考试、录取等工作重大事宜。

  第九条  学校单独招生、综合评价招生工作领导小组下设办公室(设在招生就业处)、纪检监察组、考务组、阅卷统分组、安全保障组、安全保密组、疫情防控组、后勤服务组。

  第十条  学校监察审计处对招生考试工作实施全程监督,建立监督机制,实施“阳光工程”,保证招生、考试、录取各环节公平、公正、透明。申诉电话:18753505999。

  第四章  招生专业与计划

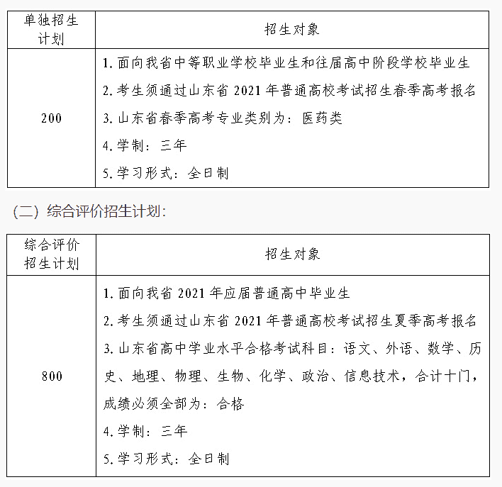
  第十一条  经山东省教育厅批准,2021年单独招生、综合评价招生总计划1000人,具体分专业招生计划在学校招生信息网另行通知,网址:http://zs.stcmchina.com。

  点击查看《2021年单招、综评招生计划分配表》

  (一)单独招生计划:

企业微信截图_20210418093002.png

  第五章  录取规则

  第十二条  报考条件及体检

  (一)考生需符合下列条件方可申请报考:

  1.单独招生报考条件:面向我省中等职业学校毕业生和往届高中阶段学校毕业生,考生须通过山东省2021年普通高校考试招生春季高考报名,且山东省春季高考专业类别为:医药类,学习形式为全日制。

  2.综合评价招生报考条件:面向我省2021年应届普通高中毕业生,考生须通过山东省2021年普通高校考试招生夏季高考报名,且山东省高中学业水平合格考试科目:语文、外语、数学、历史、地理、物理、生物、化学、政治、信息技术,合计十门,成绩必须全部为:合格,学习形式为全日制。

  3.不符合条件报考的考生,报考资格无效。

  (二)体检要求:根据《普通高等学校招生体检工作指导意见》,轻度色觉异常(俗称色弱)及色觉异常II度(俗称色盲),医学类各专业不能报考。考生录取后学校进行身体复查,因弄虚作假导致体检结论与其本人身体状况不符者,将按教育部的有关规定进行处理。

  第十三条  考试报名及相关安排

  (一)报名时间及方式

  1.2021年3月3日-5日报名,逾期不予补报。

  2.报名实行网上报名的方式,报名网址为:山东省教育招生考试院招生平台(http://wsbm.sdzk.cn/gzdz/)。

  (二)缴费时间及方式

  1.2021年3月7日-8日缴费,逾期不予补缴,逾期未缴费者视为自愿放弃我校招生考试资格。

  2.考试实行网上缴费的方式,缴费网址为:山东中医药高等专科学校招生信息网(http://zs.stcmchina.com)。点击首页右侧单招、综评综合系统进行缴费,学校不安排现场缴费。

  3.考生使用14位高考考生号登陆(密码身份证号后六位,如有字母大写),登陆后使用支付宝缴纳报名考试费。

  (三)打印准考证时间及方式

  1.考生需在2021年3月11日-12日规定时间内自行网上打印准考证、查看考务信息、考生须知等,学校不再安排现场打印准考证工作。

  2.打印准考证、查看考务信息登陆网址及办法与缴费办法一致。

  3.打印准考证如有时间调整,以学校招生信息网公布为准。

  (四)考试时间、方式、准备工作

  1.考试时间:2021年3月13日-14日根据准考证安排进行线下考试。

  2.考试地点:山东中医药高等专科学校(山东省烟台市牟平区滨海东路508号)。

  3.疫情防控:单独招生、综合评价招生严格执行国务院、省、市和学校疫情防控领导小组的要求和精神,对校园、考试考场、考务工作场所进行封闭管制和病毒消杀,对考生、考务人员、评分专家进行体温检测,并全时佩戴口罩,保障招生考试工作顺利进行。

  考生应遵守国家、省、市及学校疫情防控要求,出示健康码或行程码、配合体温检测等。只有健康码或行程码为绿码、体温检测低于37.3摄氏度的考生才被允许进入校园。在进入考场前将接受第二次体温检测及登记。疫情防控的具体要求和考生需要提供的相关证明材料(考生须签署《健康情况声明书》等),请登录学校招生信息网(http://zs.stcmchina.com)首页招生动态中下载并查看,并于考试当天携带至学校并进行安全检查。

  4.若疫情影响无法进行线下考试,学校将及时转为线上考试,线上考试系统使用方法、模拟测试时间及要求,将在学校招生信息网(http://zs.stcmchina.com)首页招生动态中第一时间发布。

  第十四条  考试科目及形式

  为适应山东省“新高考”改革要求,根据山东教育厅印发的《山东省普通高中学生职业适应性测试指导意见》鲁教职发〔2016〕2号文件要求,学校采取“文化(专业)素质考试+职业(专业)技能测试”相结合的形式对考生进行综合考核。考核科目及形式如下:

  (一)单独招生

  文化素质考试+专业技能测试:语文、中医学基础、中药。考试形式为闭卷笔试,各100分,总分300分。

  (二)综合评价招生

  职业适应性测试:语文(综合能力+职业潜质)、英语。考试形式为闭卷笔试,各150分,总分300分。

  第十五条  考生成绩确定及免试条件

  (一)单独招生:考生成绩均以原始分呈现,计入录取总分。

  单独招生总分(满分300分)=语文成绩+中医学基础成绩+中药成绩

  (二)综合评价招生:考生成绩由两部分组成:一是根据省教育厅提供的高中阶段学业水平合格考成绩和高中阶段综合素质档案情况赋分,总分300分,占总成绩40%;二是根据考试科目:语文(综合能力+职业潜质)、英语,总分300分,占总成绩60%。

  综合评价招生总分(满分300分)=(高中阶段学业水平合格考成绩+高中阶段综合素质档案情况赋分成绩)*40%+(语文成绩+英语成绩)*60%

  (三)单独招生免试资格:在校期间参加全国及全省职业院校技能大赛获得三等奖及以上奖项的中等职业学校的应届毕业生,或具有高级工及以上职业资格、且获得县级以上劳动模范(含同等荣誉)称号并具有中等职业教育学历的在职在岗人员,经向我校申请,审核通过并公示无异议后,可免试进入我校对应专科专业学习。符合免试条件的考生只能选报1所院校(注:免试考生也需统一报名,无需缴费)。

  第十六条  命题、保密、考核与评卷、统分

  按照“阳光工程”的精神和要求,认真做好命题、考核、评卷等工作,严格保密制度,贯彻“分级管理、逐级负责”的原则。

  (一)命题基本要求:根据国家相关课程标准和考试大纲要求命题,结合学校人才培养的实际情况,为体现选拔性考试的特点并结合我校的实际招生情况,试题内容有一定的覆盖面,试题难度系数、试题长度和试题分量适当。

  (二)保密工作:严格按照教育部《国家教育考试考务安全保密工作规定》的要求执行命题、印刷、装袋密封、运送等相关工作,学校成立安全保密小组负责对工作进行监管。安全保密小组于考试前一天到指定地点交接密封好的试题,试题拿到后交至学校保密室封存,试题交接过程中全程录像。

  (三)考核:严格按照《普通高校考试招生工作基本要求》执行。学校成立考务小组,严格考核管理过程,严肃考风考纪,对在考核中被认定为违规的考生及工作人员,参照《国家教育考试违规处理办法》(教育部第33号令)有关规定追究有关责任人的责任。

  (四)评卷、统分:学校将科学合理的制定评判标准,加大信息公开及结果公示力度,确保考核评判工作公平、公正、透明。

  第十七条  录取规则

  (一)录取原则:实行由学校负责,按公平、公正的原则,择优录取。

  1.各类别划定最低录取控制线,低于控制线的考生不予录取。各专业严格按照专业计划录取,专业志愿录取按照“志愿优先,按计划从高分到低分录取”的原则进行,若达到最低录取控制线的考生各专业志愿都不能满足时,服从专业调剂的考生根据专业计划缺额情况进行专业调剂,不服从专业调剂的考生不予录取。未录取满额的专业,减少专业招生计划,不降低录取标准。

  2.单独招生总成绩相同者依次按中医学基础、中药、语文成绩排序后录取;综合评价招生总成绩相同者依次按语文(综合能力+职业潜质)、英语、高中阶段学业水平成绩+高中阶段综合素质档案成绩排序后录取。

  3.录取以下专业时只招女生:助产。

  4.外语语种要求:外语语种不限。但新生入学后公共外语为英语,其它小语种考生须改学英语。

  (二)确定预录名单:录取组根据考生考试成绩提出预录名单,由学校单独招生、综合评价招生工作领导小组审核后提交学校党委会批准。

  (三)公示预录名单:由学校单独招生、综合评价招生工作领导小组将预录考生名单在学校招生信息网公示。公示结束后将预录考生名单报山东省教育招生考试院审核,审核通过后,办理录取手续,学校将通过邮政特快专递(EMS)向考生邮寄录取通知书。

  (四)已被我校单独招生、综合评价招生录取的考生,不再参加山东省2021年春季、夏季普通高等学校招生统一考试及录取。

  第六章  收费标准及资助政策

  第十八条  学校按照省发展改革委、省财政厅、省教育厅核定的收费标准及有关规定收费。退费按照省政府办公厅《山东省高等学校收费管理办法》(鲁政办字〔2018〕98号)相关规定执行。

  第十九条  学校通过奖、贷、助、补、免等多种资助方式帮助学生完成学业。家庭经济困难学生可申请助学贷款、“绿色通道”、奖助学金、学费减免、勤工助学等资助项目。资助条件和标准由学校根据学生家庭经济情况,按照省财政厅、省教育厅等5部门《山东省学生资助资金管理办法》(鲁财科教〔2020〕15号)以及学校相关规定执行。

  第七章  资格复查及证书颁发

  第二十条  新生入校后,所有学生均须参加由学校组织的身体健康状况检查和入学资格复查,入学资格复查以闭卷笔试形式考试,考试难度与单独招生、综合评价招生笔试题量、难度、分值基本一致,如发现伪造材料取得报考资格者、冒名顶替者、体检舞弊及其他舞弊者,按照有关规定予以清退。

  第二十一条  颁发学历证书的学校名称及证书种类:山东中医药高等专科学校,普通高等教育专科学历证书。

  第八章  其它

  第二十二条  学校不委托任何机构和个人办理招生相关事宜,对以山东中医药高等专科学校名义进行非法招生宣传等活动的机构或个人,学校保留依法追究其责任的权利。

  第二十三条  根据教育部规定,单独招生、综合评价招生计划是普通高校统招计划的一部分,被单独招生、综合评价招生录取的考生与普通高校统一招生考试录取的新生享受相同的待遇,毕业后颁发国家承认的普通高等教育专科学历证书。

  第二十四条  本章程由山东中医药高等专科学校招生就业处负责解释。

  学校咨询电话:0535-5136797;5136796;5136919

  学校通讯地址:山东省烟台市牟平区滨海东路508号

  学校招生信息网:http://zs.stcmchina.com


山东中医药高等专科学校 2021年高职(专科)单独招生和综合评价招生章程

2022-06-22 13:01:20

  第一章  总则

  为保证山东中医药高等专科学校2021年高职(专科)单独招生、综合评价招生工作的顺利开展,进一步维护学校和考生合法权益,根据《中华人民共和国教育法》、《中华人民共和国高等教育法》和教育部等有关文件精神,按照山东省教育厅《关于做好2021年高职(专科)单独招生和综合评价招生工作的通知》要求,结合学校实际,特制定本章程。

  第一条  本章程适用于山东中医药高等专科学校单独招生、综合评价招生工作。

  第二条  学校单独招生、综合评价招生工作遵循“公平竞争、公正选拔、公开程序,德智体美劳全面考核、综合评价、择优录取”的原则。

  第三条  学校单独招生、综合评价招生工作接受纪检监察部门、新闻媒体、考生及其家长以及社会各界的监督。

  第二章  学校概况

  第四条  学校全称:山东中医药高等专科学校  学校代码:13778

  第五条  学校地址:山东省烟台市牟平区滨海东路508号

  第六条  办学性质及类型:公办普通高等专科院校

  第七条  办学层次:专科

  第三章  组织机构

  第八条  学校成立单独招生、综合评价招生工作领导小组,加强对此项工作的组织领导,领导小组负责制定招生政策和招生计划,讨论决定招生、考试、录取等工作重大事宜。

  第九条  学校单独招生、综合评价招生工作领导小组下设办公室(设在招生就业处)、纪检监察组、考务组、阅卷统分组、安全保障组、安全保密组、疫情防控组、后勤服务组。

  第十条  学校监察审计处对招生考试工作实施全程监督,建立监督机制,实施“阳光工程”,保证招生、考试、录取各环节公平、公正、透明。申诉电话:18753505999。

  第四章  招生专业与计划

  第十一条  经山东省教育厅批准,2021年单独招生、综合评价招生总计划1000人,具体分专业招生计划在学校招生信息网另行通知,网址:http://zs.stcmchina.com。

  点击查看《2021年单招、综评招生计划分配表》

  (一)单独招生计划:

企业微信截图_20210418093002.png

  第五章  录取规则

  第十二条  报考条件及体检

  (一)考生需符合下列条件方可申请报考:

  1.单独招生报考条件:面向我省中等职业学校毕业生和往届高中阶段学校毕业生,考生须通过山东省2021年普通高校考试招生春季高考报名,且山东省春季高考专业类别为:医药类,学习形式为全日制。

  2.综合评价招生报考条件:面向我省2021年应届普通高中毕业生,考生须通过山东省2021年普通高校考试招生夏季高考报名,且山东省高中学业水平合格考试科目:语文、外语、数学、历史、地理、物理、生物、化学、政治、信息技术,合计十门,成绩必须全部为:合格,学习形式为全日制。

  3.不符合条件报考的考生,报考资格无效。

  (二)体检要求:根据《普通高等学校招生体检工作指导意见》,轻度色觉异常(俗称色弱)及色觉异常II度(俗称色盲),医学类各专业不能报考。考生录取后学校进行身体复查,因弄虚作假导致体检结论与其本人身体状况不符者,将按教育部的有关规定进行处理。

  第十三条  考试报名及相关安排

  (一)报名时间及方式

  1.2021年3月3日-5日报名,逾期不予补报。

  2.报名实行网上报名的方式,报名网址为:山东省教育招生考试院招生平台(http://wsbm.sdzk.cn/gzdz/)。

  (二)缴费时间及方式

  1.2021年3月7日-8日缴费,逾期不予补缴,逾期未缴费者视为自愿放弃我校招生考试资格。

  2.考试实行网上缴费的方式,缴费网址为:山东中医药高等专科学校招生信息网(http://zs.stcmchina.com)。点击首页右侧单招、综评综合系统进行缴费,学校不安排现场缴费。

  3.考生使用14位高考考生号登陆(密码身份证号后六位,如有字母大写),登陆后使用支付宝缴纳报名考试费。

  (三)打印准考证时间及方式

  1.考生需在2021年3月11日-12日规定时间内自行网上打印准考证、查看考务信息、考生须知等,学校不再安排现场打印准考证工作。

  2.打印准考证、查看考务信息登陆网址及办法与缴费办法一致。

  3.打印准考证如有时间调整,以学校招生信息网公布为准。

  (四)考试时间、方式、准备工作

  1.考试时间:2021年3月13日-14日根据准考证安排进行线下考试。

  2.考试地点:山东中医药高等专科学校(山东省烟台市牟平区滨海东路508号)。

  3.疫情防控:单独招生、综合评价招生严格执行国务院、省、市和学校疫情防控领导小组的要求和精神,对校园、考试考场、考务工作场所进行封闭管制和病毒消杀,对考生、考务人员、评分专家进行体温检测,并全时佩戴口罩,保障招生考试工作顺利进行。

  考生应遵守国家、省、市及学校疫情防控要求,出示健康码或行程码、配合体温检测等。只有健康码或行程码为绿码、体温检测低于37.3摄氏度的考生才被允许进入校园。在进入考场前将接受第二次体温检测及登记。疫情防控的具体要求和考生需要提供的相关证明材料(考生须签署《健康情况声明书》等),请登录学校招生信息网(http://zs.stcmchina.com)首页招生动态中下载并查看,并于考试当天携带至学校并进行安全检查。

  4.若疫情影响无法进行线下考试,学校将及时转为线上考试,线上考试系统使用方法、模拟测试时间及要求,将在学校招生信息网(http://zs.stcmchina.com)首页招生动态中第一时间发布。

  第十四条  考试科目及形式

  为适应山东省“新高考”改革要求,根据山东教育厅印发的《山东省普通高中学生职业适应性测试指导意见》鲁教职发〔2016〕2号文件要求,学校采取“文化(专业)素质考试+职业(专业)技能测试”相结合的形式对考生进行综合考核。考核科目及形式如下:

  (一)单独招生

  文化素质考试+专业技能测试:语文、中医学基础、中药。考试形式为闭卷笔试,各100分,总分300分。

  (二)综合评价招生

  职业适应性测试:语文(综合能力+职业潜质)、英语。考试形式为闭卷笔试,各150分,总分300分。

  第十五条  考生成绩确定及免试条件

  (一)单独招生:考生成绩均以原始分呈现,计入录取总分。

  单独招生总分(满分300分)=语文成绩+中医学基础成绩+中药成绩

  (二)综合评价招生:考生成绩由两部分组成:一是根据省教育厅提供的高中阶段学业水平合格考成绩和高中阶段综合素质档案情况赋分,总分300分,占总成绩40%;二是根据考试科目:语文(综合能力+职业潜质)、英语,总分300分,占总成绩60%。

  综合评价招生总分(满分300分)=(高中阶段学业水平合格考成绩+高中阶段综合素质档案情况赋分成绩)*40%+(语文成绩+英语成绩)*60%

  (三)单独招生免试资格:在校期间参加全国及全省职业院校技能大赛获得三等奖及以上奖项的中等职业学校的应届毕业生,或具有高级工及以上职业资格、且获得县级以上劳动模范(含同等荣誉)称号并具有中等职业教育学历的在职在岗人员,经向我校申请,审核通过并公示无异议后,可免试进入我校对应专科专业学习。符合免试条件的考生只能选报1所院校(注:免试考生也需统一报名,无需缴费)。

  第十六条  命题、保密、考核与评卷、统分

  按照“阳光工程”的精神和要求,认真做好命题、考核、评卷等工作,严格保密制度,贯彻“分级管理、逐级负责”的原则。

  (一)命题基本要求:根据国家相关课程标准和考试大纲要求命题,结合学校人才培养的实际情况,为体现选拔性考试的特点并结合我校的实际招生情况,试题内容有一定的覆盖面,试题难度系数、试题长度和试题分量适当。

  (二)保密工作:严格按照教育部《国家教育考试考务安全保密工作规定》的要求执行命题、印刷、装袋密封、运送等相关工作,学校成立安全保密小组负责对工作进行监管。安全保密小组于考试前一天到指定地点交接密封好的试题,试题拿到后交至学校保密室封存,试题交接过程中全程录像。

  (三)考核:严格按照《普通高校考试招生工作基本要求》执行。学校成立考务小组,严格考核管理过程,严肃考风考纪,对在考核中被认定为违规的考生及工作人员,参照《国家教育考试违规处理办法》(教育部第33号令)有关规定追究有关责任人的责任。

  (四)评卷、统分:学校将科学合理的制定评判标准,加大信息公开及结果公示力度,确保考核评判工作公平、公正、透明。

  第十七条  录取规则

  (一)录取原则:实行由学校负责,按公平、公正的原则,择优录取。

  1.各类别划定最低录取控制线,低于控制线的考生不予录取。各专业严格按照专业计划录取,专业志愿录取按照“志愿优先,按计划从高分到低分录取”的原则进行,若达到最低录取控制线的考生各专业志愿都不能满足时,服从专业调剂的考生根据专业计划缺额情况进行专业调剂,不服从专业调剂的考生不予录取。未录取满额的专业,减少专业招生计划,不降低录取标准。

  2.单独招生总成绩相同者依次按中医学基础、中药、语文成绩排序后录取;综合评价招生总成绩相同者依次按语文(综合能力+职业潜质)、英语、高中阶段学业水平成绩+高中阶段综合素质档案成绩排序后录取。

  3.录取以下专业时只招女生:助产。

  4.外语语种要求:外语语种不限。但新生入学后公共外语为英语,其它小语种考生须改学英语。

  (二)确定预录名单:录取组根据考生考试成绩提出预录名单,由学校单独招生、综合评价招生工作领导小组审核后提交学校党委会批准。

  (三)公示预录名单:由学校单独招生、综合评价招生工作领导小组将预录考生名单在学校招生信息网公示。公示结束后将预录考生名单报山东省教育招生考试院审核,审核通过后,办理录取手续,学校将通过邮政特快专递(EMS)向考生邮寄录取通知书。

  (四)已被我校单独招生、综合评价招生录取的考生,不再参加山东省2021年春季、夏季普通高等学校招生统一考试及录取。

  第六章  收费标准及资助政策

  第十八条  学校按照省发展改革委、省财政厅、省教育厅核定的收费标准及有关规定收费。退费按照省政府办公厅《山东省高等学校收费管理办法》(鲁政办字〔2018〕98号)相关规定执行。

  第十九条  学校通过奖、贷、助、补、免等多种资助方式帮助学生完成学业。家庭经济困难学生可申请助学贷款、“绿色通道”、奖助学金、学费减免、勤工助学等资助项目。资助条件和标准由学校根据学生家庭经济情况,按照省财政厅、省教育厅等5部门《山东省学生资助资金管理办法》(鲁财科教〔2020〕15号)以及学校相关规定执行。

  第七章  资格复查及证书颁发

  第二十条  新生入校后,所有学生均须参加由学校组织的身体健康状况检查和入学资格复查,入学资格复查以闭卷笔试形式考试,考试难度与单独招生、综合评价招生笔试题量、难度、分值基本一致,如发现伪造材料取得报考资格者、冒名顶替者、体检舞弊及其他舞弊者,按照有关规定予以清退。

  第二十一条  颁发学历证书的学校名称及证书种类:山东中医药高等专科学校,普通高等教育专科学历证书。

  第八章  其它

  第二十二条  学校不委托任何机构和个人办理招生相关事宜,对以山东中医药高等专科学校名义进行非法招生宣传等活动的机构或个人,学校保留依法追究其责任的权利。

  第二十三条  根据教育部规定,单独招生、综合评价招生计划是普通高校统招计划的一部分,被单独招生、综合评价招生录取的考生与普通高校统一招生考试录取的新生享受相同的待遇,毕业后颁发国家承认的普通高等教育专科学历证书。

  第二十四条  本章程由山东中医药高等专科学校招生就业处负责解释。

  学校咨询电话:0535-5136797;5136796;5136919

  学校通讯地址:山东省烟台市牟平区滨海东路508号

  学校招生信息网:http://zs.stcmchina.com